這是一款用於精確轉換 AC 和 DC 訊號,低功耗、高性能、24 位單通道 Σ-Δ (ƩΔ) A/D。
AD7768-1 可為預測性維護(振動和電能質量)、音頻測試、聲學、結構健康和模塊化自動化電氣測試設備中的狀態監測提供解決方案。
還啟用了臨床 EEG/EMG/ECG 等醫療保健應用程序。

應用
-
ADC 於測量和傳感器類型的整合
-
聲音和振動、聲學和材料科學研究與開發
-
控制和硬體裝置驗證
-
用於預測性維護的狀態監測
-
電氣測試和測量
-
音頻測試和電流電壓測量
-
臨床腦電圖 (EEG)、肌電圖 (EMG) 和心電圖 (ECG) 生命體徵監測
-
基於 USB、PXI 和乙太網的模塊化 DAQ
-
通道到通道隔離模塊化 DAQ 設計
-
特點
-
用於單通道低功耗 DAQ 設計的 ADC
-
頻寬廣
-
Sinc 濾波器頻寬範圍:DC 至 204 kHz
-
低紋波 FIR 頻寬範圍:DC 至 110.8 kHz
-
-
精密的交流和直流性能
-
108.5 dB 動態範圍(典型值)
-
−120 分貝總諧波失真
-
±1.1 ppm FSR INL、±30 µV 失調誤差、±30 ppm FSR 增益誤差
-
-
可編程 ODR、過濾器類型和延遲
-
ODR 值高達 1024 kSPS
-
-
線性相位數位濾波器選項
-
低紋波 FIR 濾波器:±0.005 dB 最大通帶紋波,直流至 102.4 kHz
-
低延遲 sinc5 濾波器
-
支持 50 Hz/60 Hz 抑制的低延遲 sinc3 濾波器
-
可編程 FIR 濾波器選項
-
-
可編程功耗和頻寬
-
快速,最高速度
-
52.224 kHz 頻寬,26.4 mW(sinc5 濾波器)
-
110.8 kHz 頻寬,36.8 mW(FIR 濾波器)
-
-
中值,半速:55.4 kHz 頻寬,19.7 mW(FIR 濾波器)
-
低功耗、低速:13.9 kHz 頻寬,6.75 mW(FIR 濾波器)
-
-
電源
-
AVDD1 − AVSS = 5.0 V 典型值
-
AVDD2 − AVSS = 2.0 V 至 5.0 V 典型值
-
模擬電源可以從分離電源運行(真正的雙極)
-
IOVDD − DGND = 1.8 V 至 3.3 V 典型值
-
-
低功耗模式可以從單 3.0 V 電源運行
-
可配置引腳控製或 SPI 接口
-
診斷檢查機制裝置
-
溫度、接口 CRC 和內存映射 CRC
-
-
封裝:28 引腳、4 mm × 5 mm、LFCSP
-
溫度範圍:-40°C 至 +125°C
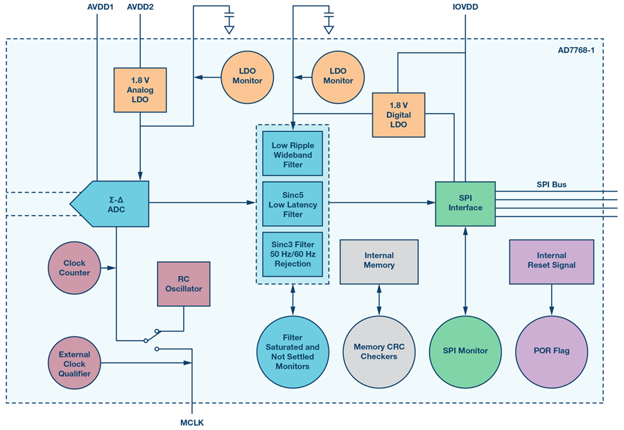
圖為AD7768-1的診斷檢查裝置。
基於AD7768-1的終極功能安全解決方案
使用AD7768-1提供的功能安全特性,可以實現以下資料採集系統。用戶可以使用以下功能啟動設備安全特性:
-
SPI完整性監視器
-
LDO調節器輸出電平監控
-
濾波器飽和度監視器
-
外部時鐘認定器
-
內部邏輯和存儲器CRC監視器
可以使用內部模擬診斷數據多工器驗證系統校準。LDO調節器輸出也可以通過這種方式進行驗證。
接下來,用戶可以使能這些功能,將8位狀態字節附加到24位數據流和8位SPI CRC字的末尾。基於8位命令字、24位數據流和8位狀態字計算8位CRC。如果用戶在意處理量,可以使用連續回讀模式,這樣就無需提供8位命令。相反,用戶可以在為裝置提供串聯時鐘時,所輸出數據暫存器的內容,如圖所示。
圖.在連續回讀模式下,使用AD7768-1的附加狀態字節和CRC字節讀回數據暫存器。
這樣即可實現一種數據採集系統,其增益和失調誤差已經過驗證,每次回讀ADC數據時都會向用戶提供診斷訊息。
連續監視LDO調節器輸出、模擬前端輸入、內部數字邏輯和存儲器。用戶可以確定SPI通訊的完整性,確保IC溫度已知。
結論
許多行業對功能安全要求不斷提高,對於這些要求,起到支撐作用,技術要求也要相對提高。ADI公司將繼續開發這種技術,幫助系統設計師實現最理想的安全功能。
AD7768-1可以大幅減輕客戶的負擔,並且該解決方案更緊湊、更簡單,還能降低處理量,滿足所需解決方案對物料成本的要求。這種單一組件模式還可以減輕系統設計師的負擔,幫助他們設計出安全且完整的等級(SIL)認證。


AADI所有產品請洽【 安馳科技 】
安馳科技|ADI亞德諾半導體網站:https://anstekadi.com
安馳科技 LINE 官方帳號:https://lin.ee/5gcKNi7
安馳科技 Facebook 官方帳號:https://www.facebook.com/ANStek3528
申請樣品與技術支援:https://www.surveycake.com/s/dQ3Y2
與我聯絡:marketing@anstek.com.tw