概述
低雜訊性能是許多電源應用的關鍵方面。ADI公司開創性的Silent Switcher®技術使μModule®穩壓器的開發具有創新的電路設計和封裝技術,在提供高效率的同時減少電磁干擾。獨特的方法使這些穩壓器不易受到PCB佈局變化的影響,從而簡化了設計並增強了性能。ADI 的降壓型 DC-DC μModule 穩壓器能夠從 3 V 至 16 V 輸入提供 8 A 的最大輸出電流,是大電流和雜訊敏感型應用的理想緊湊型解決方案。
介紹
低雜訊是許多電源應用越來越普遍的要求,例如高精度數據轉換器、醫療設備和 RF 系統。傳統上,開關模式DC-DC轉換器以其固有的雜訊而聞名,因此不適合雜訊敏感型應用。ADI Silent Switcher技術使 μModule 穩壓器的發展成為可能,這些穩壓器可為低雜訊應用提供卓越的性能。
這LTM4702是一款降壓型 DC-DC μModule 穩壓器,能夠從 3 V 至 16 V 輸入提供 8 A 的最大輸出電流。它採用 Silent Switcher 架構和內部熱迴路旁路電容器,可實現低電磁干擾 (EMI) 和高效率。該模組包含一個電流模式控制器、功率開關元件、一個功率電感器和適量的輸入和輸出電容。
輸出電壓可在 0.3 V 至 5.7 V 範圍內調節。該IC採用微型6.25 mm×6.25 mm ×5.07 mm BGA封裝,工作結溫範圍為 –40°C 至 +125°C。
典型應用實例
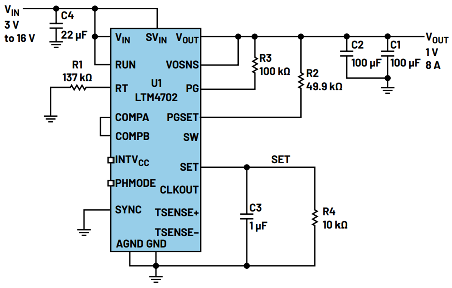
圖 1 顯示了一個典型的應用原理圖。它以大約 800 kHz 的開關頻率工作。開關頻率可以通過電阻器 (RT 引腳電阻器到 AGND) 輕鬆調節。SET 引腳提供 100 μA 精密電流,該電流流經連接在 SET 引腳和 GND 之間的外部電阻器。穩壓器輸出電壓將嚴格遵循 SET 引腳電壓,該電壓由 ISET × RSET 確定。使用SET引腳旁路電容器可降低對電壓尖峰到SET引腳上的任何寄生耦合的敏感性。SET 引腳旁路電容器也可軟啟動輸出並限制浪湧電流。效率與負載電流曲線如圖 2 所示。

圖 1.LTM4702 1 V、8 A 降壓型 Silent Switcher μModule 穩壓器

圖 2.效率與負載電流 (VIN = 12 V)
在示例電路中,SYNC 引腳連接到 GND 以實現脈衝跳躍模式,從而提高了輕負載時的效率。該元件還可以在強制連續模式 (FCM) 下運行,以實現快速瞬態回應和寬負載範圍內的全頻率運行。要使能 FCM,請將 SYNC 引腳連接到 INTVCC 或 > 3 V,或將 SYNC 引腳懸空。
用 clock source 驅動 SYNC pin 可以將穩壓器與外部 clock同步。該元件可在 300 kHz 至 3 MHz 範圍內同步。穩壓器將在 FCM 中運行,同時與 external clock同步。
LTM4702通過在 VOUT 引腳和 PGSET 引腳上使用單個電阻器來提供可程式設計電源。當輸出電壓超出 ±7.5% 調節視窗時,電源良好輸出 (PG) 將為低電平。該IC還具有其它使用者友好的功能,包括使能/關斷控制、內部環路補償或外部環路補償選擇以及內部溫度監控器。
超低雜訊 Silent Switcher
Silent Switcher 系列採用創新設計和封裝技術設計,可在降低 EMI 的同時提供高效率。這種獨特的方法使這些穩壓器不易受到PCB佈局變化的影響,從而簡化了設計並增強了性能。
LTM4702 具有超低雜訊架構,可獲得出色的低頻 (<100 kHz) 輸出雜訊。單個電阻器設置輸出電壓,在輸出範圍內提供單位增益作,從而產生幾乎恆定的輸出雜訊,與輸出電壓無關。
圖 3 顯示了輻射 EMI 性能。

圖 3.LTM4702 的輻射 EMI 性能
多相並聯作,可實現更高的輸出電流
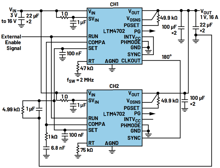
兩個或多個器件可以並聯以提供更高的電流。圖 4 顯示了一個示例:兩個 μModule 穩壓器並聯,可產生高達 16 A 的負載電流。在這個例子中,CLKOUT 信號連接到後面IC的SYNC引腳,以對齊並聯系統的頻率和相位。兩個並聯穩壓器以 180° 異相運行,PHMODE 引腳接地。通過將補償引腳連接在一起,電流模式控制架構實現了出色的均流。並聯器件的SET引腳僅用一個SET電阻器連接在一起。

圖 4.LTM4702 2 相、1 V、16 A 降壓電源。
結論
LTM4702 是一款完整的 8 A 降壓型 Silent Switcher μModule 穩壓器。它可以提供精確調節的輸出電壓,可通過一個 0.3 V 至 5.7 V 的外部電阻器進行程式設計。低 EMI 和低雜訊特性使其成為高電流和雜訊敏感型應用的理想選擇,例如電信/數據通訊系統、射頻電源和高速/高精度數據轉換器應用。該μModule穩壓器具有緊湊的尺寸、高效率和低外部元件數量,用戶將節省大量電路板空間和設計時間。
作者簡介
Charlie Zhao
Charlie Zhao 是 Analog Devices(MMP 模組業務部)的首席工程師。他於 2001 年加入凌力爾特(現為 Analog Devices 的一部分)。Charlie 在電力電子領域擁有豐富的經驗。他...Charlie Zhao 是 Analog Devices(MMP 模組業務部)的首席工程師。 他於 2001 年加入凌力爾特(現為 Analog Devices 的一部分)。 Charlie 在電力電子領域擁有豐富的經驗。 他... ds B.S. and M.S. degrees from Zhejiang University, China, and an M.S. degree from Virginia Tech.
安馳科技 FAE support. Please e-mail
► Marketing.anstek@macnica.com
► 或加 安馳科技 LINE 洽詢
► 追蹤 安馳科技 Facebook
► 請加入 安馳YouTube頻道
► 立即填寫料號 申請樣品
洽詢更新產品、技術與安馳抽獎活動