概述
本文分為兩部分,介紹了用於遠端患者生命體征監測應用的經過驗證的開關模式電源電路設計,包括具有出色系統信噪比性能的生物感測器。“光電容積脈搏波遠端患者生命體徵監護儀的電源子系統 - 第 1 部分”展示了實現最佳性能的分立式解決方案,並且”光電容積脈搏波遠端患者生命體征監護儀的電源子系統 — 第 2 部分“為空間受限的應用提供集成解決方案。
- 瞭解如何根據光電容積脈搏波 (PPG) 系統要求選擇電源配置。
- 回顧分立器件(第1部分)和集成設計(第2部分)的開關模式電源參考電路的實現。
- 查看電源性能測試方法,該方法可在不同的設備用例和瞬態負載條件下驗證系統。
- 獲取清單以驗證實施。
- 獲得故障排除知識以解決實施問題。
介紹
本文分為兩部分,介紹了 PPG 遠端患者生命體征監測應用的預先驗證的電源電路設計,包括具有出色系統信噪比性能的生物感測器。可以使用PPG設備來測量血容量變化,從中得出血氧水準和心率等生命體征資訊。在第 1 部分中,我們提供了分立電源電路設計解決方案,使用MAX86171光學脈搏血氧儀和心率感測器類比前端 (AFE)。在第 2 部分中,我們將展示一種適用於空間受限應用的整合解決方案。
開關模式電源(也稱為SMPS或DC-DC轉換器)通常用於可穿戴醫療和保健應用,原因包括尺寸考慮和電源效率。設計人員可以使用這些電源來創建電池供電的產品,從而實現更長的使用壽命。遺憾的是,設計人員仍然需要選擇合適的SMPS器件,然後創建合適的電路板佈局,以保持系統中生物感測器件的性能。
為了簡化和加快這一過程,Analog Devices 提供了經過預先驗證(即設計、構建和測試)的電源子系統電路設計,以確保每個生物感測 AFE 器件的信噪比 (SNR) 性能。本文提供了電源電路的詳細資訊,每個示例都配有驗證清單和故障排除指南,以説明電路設計人員在需要時提供説明。圖 1 顯示了許多遠端患者監護應用中遇到的標準電源框圖。表 1 顯示了設計限制,表 2 顯示了分立和整合解決方案的設計注意事項。
圖 1.典型 PPG 遠端患者生命體征監護儀的框圖。

注意:
二次電池 (LiPo)
一次電池 (Li coin cell)

獨立的電子元件設計描述
這種 DC-DC 轉換器設計可調節三路輸出電源軌,用於遠端患者生命體征監護儀子系統。該電路提供適當的線路和負載調節,同時保持低輸出雜訊水準,以保持生物感測SNR性能,由可充電鋰聚合物 (LiPo) 電池或原鋰電池供電。圖 2 顯示了使用分立電源器件的 PPG 子系統,表 3 列出了主要元件。
圖 2.使用分立電源器件的 PPG 子系統的框圖。

1 L1和C1是特別選擇的無源元件,對DC-DC轉換器(也稱為開關模式電源)的性能至關重要..
採用毫微功耗降壓轉換器的 1.8 V SMPS 電路
以下電路基於MAX38640A毫微功耗降壓轉換器(圖 3)顯示了在遠端患者生命體征監護儀應用中正確作 SMPS 設備的典型輸入和輸出電源電平。如圖 3 所示,數位萬用表 (DMM) 可用於探測輸入和輸出埠,以驗證電源電壓電平。電源輸出電平可能因各種因素而異,例如:
➤ 電池放電
➤ 更改負載(即設備模式更改、設備從睡眠模式喚醒等)
圖 3.1.8 VDC MAX38640A SMPS 電路,用於遠端患者生命體征監測應用。
1.8 V SMPS 電路驗證核對表
電路驗證核對表(表 4)旨在幫助設計人員對 1.8 V SMPS 電路後電路板元件進行電氣基準測試(見圖 4)。此清單也可以用作產品測試的範本。
圖 4.用於排除 MAX38640A SMPS 電路故障的工具。
表 4 可用作檢查表,以驗證在連接到生物感測電路負載時使用 MAX38640A器件的類比或數位 1.8 V SMPS 電路的運行情況。

MAX38640A(1.8 V 輸出)SMPS 電路故障排除
如果 1.8 V SMPS 電路的運行中出現作問題,以下電路故障排除說明將幫助設計人員(參見圖 5)。本指南解決了在實現這些開關模式電源時出現的最常見問題。
對 MAX38640A SMPS 電路進行故障排除
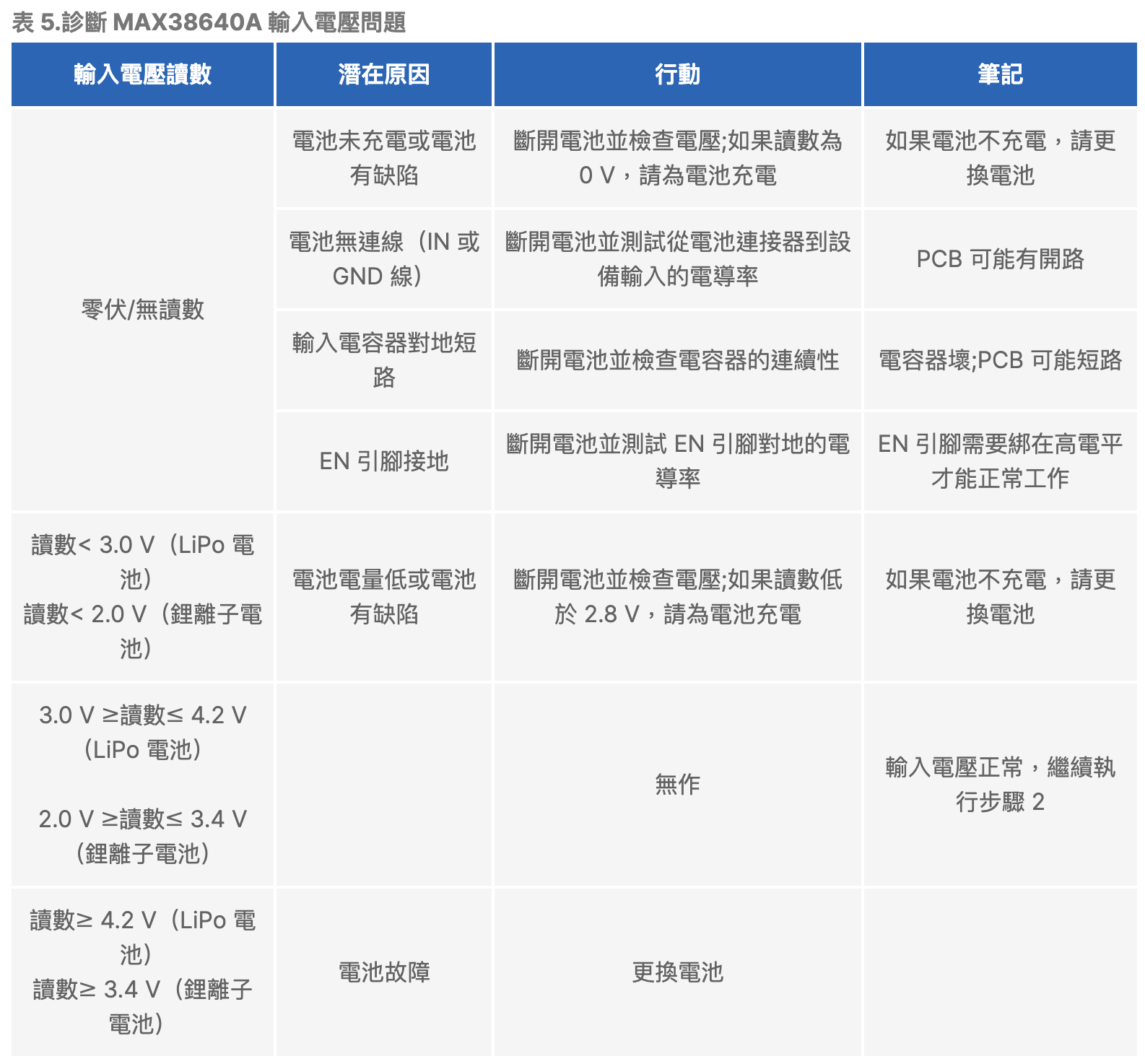
第 1 步 — 檢查輸入電壓:使用內部阻抗為 1 MΩ 或更大的數位萬用表 (DMM)(例如 Fluke 87),測量 MAX38640A 器件輸入端的電壓。請務必將黑色負極引線接地,紅色正極引線連接到設備的輸入 IN 引腳。如果輸入引腳不易接近,請將引線放在輸入電容器 CIN ..
圖 5.用於排除 MAX38640A SMPS 電路故障的工具。
使用 表 5 診斷和修復相關問題:

第 2 步 — 檢查電感信號波形:使用示波器或數位儲存示波器 (DSO),探測 MAX38640A 設備上的 LX 引腳。如果輸入引腳不易接近,請將探頭放在電感端電容器上。
注意:建議使用的示波器和探頭的最小頻寬為 200 MHz。
如果電路在輕負載(即小於 50 mA)下工作,則波形應如圖 6 所示。

圖 6.輕負載典型 MAX38640A VLX 波形的示波器螢幕截圖。
如果電路在重負載下工作,波形應為方波,在上升沿和下降沿的振鈴最小,如圖 7 所示。
圖 7.MAX38640A開關波形的示波器螢幕截圖。
方波幅度應大致等於輸入電池電壓。方波本底電壓應低於地電位約 200 mV 至 300 mV(例如,–250 mV)。佔空比與輸出電壓成正比。因此,當產生 1.8 V 的輸出電壓時,3.6 V 輸入電池電壓將具有大約 50% 的佔空比。圖 8 顯示了佔空比和輸出電壓之間的關係。
圖 8.MAX38640A佔空比與輸出電壓的關係圖。
偏離理想方波可用於有效診斷和修復許多問題。
使用 表 6 診斷和修復相關問題:

步驟 3A — 檢查輸出直流電壓:使用內部阻抗為 1 MΩ 或更大的數位萬用表(例如 Fluke 87),測量 MAX38640A 器件輸出端的電壓。請務必將黑色負極引線接地,紅色正極引線連接到器件的輸出 OUT 引腳。如果輸出引腳不易接近,請將引線放在輸出電容器 COUT 上。
使用 表 7 診斷和修復相關問題:

步驟 3B — 檢查輸出交流電壓:現在使用示波器或 DSO,通過探測 MAX38640A 設備上的 OUT 引腳來測量輸出紋波 (AC)。為了正確測量輸出並最大限度地減少射頻拾取,建議使用 10× 尾纖探頭。差分有源探頭也可用於進一步降低環境雜訊。
注意:建議使用的示波器和探頭的最小頻寬為 200 MHz。
如果電路工作正常,波形應為 1.8 VDC 輸出,並疊加一個小紋波波形。圖 9 顯示了紋波波形..

圖 9.MAX38640A輸出紋波波形的示波器螢幕截圖。
使用表 8 診斷和修復相關問題:

採用低雜訊降壓-升壓轉換器的 5.0 V SMPS 電路
以下電路基於MAX20343H低雜訊降壓-升壓轉換器顯示了遠端患者生命體征監護儀應用中正常運行的 SMPS 設備的典型輸入和輸出電源電平。如圖 10 所示,DMM 可用於探測輸入和輸出埠,以驗證電源電壓電平。電源輸出電平可能因各種因素而異,例如:
➤ 電池放電
➤ 更改負載(即設備模式更改、設備從睡眠模式喚醒等)
圖 10.用於遠端患者生命體征監測應用的5.0 VDC MAX20343H SMPS電路的框圖..
5.0 V SMPS 電路驗證核對表
以下電路驗證核對表(表 9)旨在幫助設計人員在電路板組裝后對 5.0 V SMPS 電路(參見圖 10)進行電氣基準測試。此清單也可以用作產品測試的範本。
表 9 可用作檢查表,以驗證在連接到生物感測電路負載時使用 MAX20343H 器件的類比 5.0 V SMPS 電路的運行情況。

5.0 V SMPS 電路故障排除指南
以下電路故障排除說明(圖 11)將在 5.0 V SMPS 電路運行中出現作問題時為設計人員提供説明。本指南解決了在實現這些開關模式電源時出現的最常見問題。
對 MAX20343H SMPS 電路進行故障排除
第 1 步 — 檢查輸入電壓:使用內部阻抗為 1 MΩ 或更大的數位萬用表(例如,Fluke 87),測量 MAX20343H 器件輸入端的電壓。請務必將黑色負極引線接地,紅色正極引線連接到設備的輸入 IN 引腳。如果輸入引腳不易接近,請將引線放在輸入電容器 CIN ..
使用表 10 診斷和修復相關問題:

圖 11.用於對 MAX20343H 電路進行故障排除的工具。
第 2 步 — 檢查電感信號波形:使用示波器或 DSO 探測 MAX20343H 設備上的 HVLX 引腳。如果輸入引腳不易接近,請將探頭放在電感端蓋上。
注意:建議使用的示波器和探頭的最小頻寬為 200 MHz。
如果電路工作正常,波形應為脈衝波,在上升沿和下降沿的振鈴最小,如圖 12 所示。

圖 12.10 mA 輕負載下典型 MAX20343H HVLX 波形的示波器螢幕截圖。
500 ns 脈衝波幅度應大約等於輸入電池電壓。脈衝波本底電壓應在接地的 100 mV 範圍內。脈衝波的輸出頻率和佔空比與負載電流成正比。圖 13 和圖 14 顯示了不同負載條件下的輸出波和信號頻率。

圖 13.125 mA 負載下典型 MAX20343H HVLX 波形的示波器屏幕截圖。
偏離理想方波可用於有效診斷和修復許多問題。
使用表 11 診斷和修復相關問題:


圖 14.246 mA 負載下典型 MAX20343H HVLX 波形的示波器屏幕截圖。
步驟 3A — 檢查輸出直流電壓:使用內部阻抗為 1 MΩ 或更大的數位萬用表(例如 Fluke 87),測量MAX20343H器件輸出端的電壓。請務必將黑色負極引線接地,紅色正極引線連接到器件的輸出 OUT 引腳。如果輸出引腳不易接近,請將引線放在輸出電容 C 上。
使用表 12 診斷和修復相關問題:

步驟 3B — 檢查輸出交流電壓:現在使用示波器或 DSO,通過探測 MAX20343H 設備上的 OUT 引腳來測量輸出紋波 (AC)。為了正確測量輸出並最大限度地減少射頻拾取,建議使用 10× 尾纖探頭。差分有源探頭也可用於進一步降低環境雜訊。
注意:建議使用的示波器和探頭的最小頻寬為 200 MHz。
如果電路工作正常,波形應為 1.8 VDC 輸出,並疊加一個小紋波波形。圖 15 顯示了紋波波形..

圖 15.MAX20343H (5 V) 輸出紋波波形的示波器屏幕截圖。
使用表 13 診斷和修復相關問題:

結論
本文由兩部分組成,第一部分到此結束,其中介紹了預先驗證的分立式電源電路,用於基於 MAX86171 的 PPG 遠端患者生命體征監護儀。這些電源電路可用於MAX86141基於 PPG 的設備。在第2部分中,我們介紹了預先驗證的整合電源電路,用於基於 MAX86171和基於 MAX86141的 PPG 遠端患者生命體徵監護儀。
引用
“生命體徵監護儀的電源子系統.”Analog Devices, Inc.,2022 年 1 月。
“設計精確的可穿戴光學心率監測器。“ Analog Devices, Inc.,2017 年 8 月。
弗倫澤爾,盧。“改進遠端患者監測以克服醫療保健限制。“電子設計,2020 年 11 月。
作者簡介
費利佩·內拉
Felipe Neira是ADI公司的一名應用工程師。他喜歡深入研究便攜式和可穿戴解決方案,重點是健康感測器的電池電源管理。此外,他還提供技術支援...Felipe Neira是ADI公司的一名應用工程師。他喜歡深入研究便攜式和可穿戴解決方案,重點是健康感測器的電池電源管理。此外,他還提供技術支援... 適用於 Analog Devices 所有廣泛市場的產品。Felipe 在獲得加州大學聖克魯斯分校 (University of California, Santa Cruz) 的電氣工程學士學位后不久就加入了公司。
馬克·史密斯
Marc Smith 是 Analog Devices 健康和醫療生物感測應用的首席工程師。他是 MEMS 和感測器技術領域的行業專家,在感測器產品和電子器件領域擁有 30 多年的經驗。Marc Smith 是 Analog Devices 健康和醫療生物感測應用的首席工程師。他是 MEMS 和感測器技術領域的行業專家,在感測器產品和電子器件領域擁有 30 多年的經驗。面向多個市場的 CS 開發。Marc 擁有 12 項專利,並撰寫了 17 篇出版物。他獲得了 B.S.-E.E.C.S. 學位。加州大學伯克利分校 (University of California, Berkeley) 學位,以及加州聖瑪麗學院 (Saint Mary's College of California) 高級工商管理碩士學位。
安馳科技 FAE support. Please e-mail
► Marketing.anstek@macnica.com
► 或加 安馳科技 LINE 洽詢
► 追蹤 安馳科技 Facebook
► 請加入 安馳YouTube頻道
► 立即填寫料號 申請樣品
洽詢更新產品、技術與安馳抽獎活動