摘要
本文將逐步說明如何將第三方 SPICE 模型匯入至 LTspice 中。內容涵蓋兩種類型模型的匯入流程:使用 .MODEL 指令定義的模型,以及使用 .SUBCKT 指令建立的模型。文中所提供的步驟可確保在共用原理圖時具備良好的可移植性。
引言
LTspice® 讓快速建立和模擬原理圖變得輕而易舉。 在初期設計階段,使用理想電路元件往往是最佳起點。 然而,電路設計工程師通常需要使用更貼近實際的元件模型,來優化原始的簡化原理圖。
LTspice附帶了大量第三方製造商的模型。 要使用這些模型,只需在相應元件右鍵按下相應的元件,再按下屬性視窗中的 Pick... (選擇...)或 Select (選擇)按鈕,然後選擇其中一個可用的模型。 如圖1所示。

圖 1.使用 LTspice 元件庫中的 NMOS 模型。。
對於LTspice元件庫中未包含的元件,可以將外部來源的模型匯入LTspice。 具體步驟將因元件類型和模型語法而異。
SPICE模型主要分為兩種類型:一種是使用. MODEL指令定義的電路行為模型,另一種則是使用.SUBCKT指令建立的電路行為。 本文將說明如何匯入這兩種模型。
注:如果匯入的模型檔案已加密,可能難以判斷該模型是使用. MODEL還是 . SUBCKT 指令實現的。
以下每個範例都包含在LTspice-importing-third-party-models.zip檔中,可從此處下載。
匯入. MODEL指令
對於使用. MODEL 指令建立模型的元件,將這類模型匯入LTspice的流程相當簡單。 .MODEL 指令是一行代碼,包含模型名稱、元件類型和各項參數值。 有些模型可能相當簡單和理想化,例如:

製造商提供的模型則更為複雜。 例如:

此範例只有一行代碼。 +字元向LTspice表明此行是上一行的延續。
如需瞭解更多資訊和相關模型參數,請參閱LTspice手冊中 . MODEL 指令的幫助主題。 在LTspice功能表中,選擇 Help > LTspice Help (説明> LTspice説明)即可存取LTspice手冊。
在原理圖中直接嵌入. MODEL指令
選擇是將 . MODEL語句直接嵌入到原理圖中。 要向原理圖添加SPICE指令,請從功能表中選擇 Edit > SPICE Directive (編輯 > SPICE指令),或直接輸入. (句點)調出Edit Text on the Schematic (在原理圖編輯文字)對話框。 將 . MODEL語句複製並貼上到輸入框中,按兩下OK(確定),然後將文字放置到原理圖中。 參見圖2。

圖2. 直接向原理圖添加. MODEL指令。
下一步是在原理圖中新增元件符號,並確認該符號已連結到新放置的 .MODEL 指令。
在本範例中,1N5244B1 為齊納二極體;請從功能表選擇 「Edit > Component(編輯 > 元件)」,再從清單中選取 「zener(齊納)」,以放置齊納二極體。在原理圖中雙擊滑鼠左鍵即可放置元件符號。
請選擇一個通用符號,不要選用 ADI 特定元件。例如,若要匯入運算放大器模型,請使用 「opamp2」 元件符號,而非 AD822。
若要建立元件符號與 .MODEL 指令之間的連結,請在元件的「Value(值)」欄位上按滑鼠右鍵後再雙擊。
剛放置的元件,其預設值通常是佔位符 “D”。在 「Enter New Value(輸入新值)」 對話框中輸入模型名稱。在此範例中,模型名稱為 1N5244B1。
如圖3所示。

將元件符號值設定為指向 。型號名稱。.MODEL名称。
請參考zip檔中名為intrinsic_model_embedded.asc 的原理圖,進一 步探索此範例。
從文字檔案匯入. MODEL指令
使用. MODEL 指令的另一個方法是創建一個包含模型信息的獨立文本檔。 將模型資訊保存在檔中,可以最大限度地減少原理圖 上的混亂程度; 尤其當模型冗長複雜時,這樣做非常有説明。
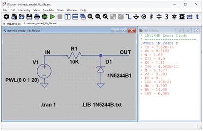
實現此目的的最簡單方法是,確保模型文本檔與原理圖位 於同一目錄中,然後使用. LIB 指令匯入檔案內容。 要添加. LIB 指 令,請從功能表中選擇Edit > SPICE Directive (編輯 > SPICE指令), 或鍵入. (句點) 調出 Edit Text on the Schematic (在原理圖編輯文字)對話方塊。 如果模型檔與原理圖檔位於相同目錄中,則可輸入. LIB <檔名>來匯入該檔內容。 對於此範例,檔名是1N5244B.txt。
接著,請使用前一節所述的方法,建立在元件與模型名稱之間的連結。 在此範例中,模型名稱是1N5244B1,如圖4所示。

圖 4.透過 .LIB 指令,從外部檔案匯入模型。。
請注意,檔名與檔中包含的模型名稱可能不一樣,如本例所示。 此外,單一檔案可包含多個模型指令,因此請務必在元件值中引用模型名稱(而非檔名)。
請參考名為 intrinsic_model_lib_file.asc 的文件,進一步探索此範例。
匯入. SUBCKT模型
匯入. SUBCKT (子電路)模型的方法與匯入. MODEL 指令所需的方法非常類似。
在LTSpice中選擇Edit > SPICE Directive(編輯 >SPICE指令),將模型內容(文字)直接貼到原理圖中,或者使用 . LIB 語句,將子電路定義檔(.sub、.lib、.cir)的內容匯入原理圖中。
放置元件符號並連接到匯入的. SUBCKT 模型的步驟與匯入. MODEL指令所需的步驟稍有不同,詳細步驟將在後續章節中說明。
使用. SUBCKT模型:重複使用現有符號
如果 . SUBCKT 模型與LTspice元件庫中某個標準符號相符,只需幾個簡單步驟,即可將該符號指向匯入的. SUBCKT 模型,不需重新繪製。
下面將說明如何在既有原理圖中,使用 . SUBCKT 模型將原本的Si7884DP NMOS元件替換為NXP PSMN2R2-30YLC的匯入模型。 此模型以. SUBCKT 檔案格式提供,檔名為 PSMN2R2_30YLC.txt,其標頭資訊如下:
這裡的PSMN2R2-30YLC是模型名稱,其後依序是三個引腳名稱「DRAIN、GATE、SOURCE」。引腳名稱的順序非常重要,稍後會詳細說明。
由於這是一個NMOS元件,最簡單的方法是直接重複使用LTspice庫中的 NMOS符號。 放置步驟如下:
- 請按P鍵 (或選擇 Edit > Component(編輯 > 元件))
- 從清單中選擇 nmos
- 按下Place(放置), 然後點一下原理圖以放置NMOS符號。
圖5展示範例原理圖,Q1已正確連結到外部 . SUBCKT檔案所定義的模型。 請注意,模型名稱 PSMN2R2-30YLC 已被指定為Q1的值。

圖5. 使用標準LTspice符號來引用匯入的. SUBCKT模型。
在原理圖範例中,Q1已設置為指向匯入的PSMN2R2-30YCL模型,若要將Q2連接到同一模型,可依下列步驟操作。 打開subckt_with_included_symbol.asc 範例原理圖,以複製以下步驟。
將.SUBCKT 模型連接到Q2,請 按住CTRL鍵並右鍵按兩下 Q2,以打開 Component Attribute Editor(元件屬性編輯器)。 將Value (值)更改為PSMN2R2-30YLC,,該值需與模型標頭中的子電路名稱相匹配。
重要:將前綴更改為X
接下來,將前綴更改為 X,這是將 . SUBCKT 模型連接到符號時的必要步驟。 這是一個額外步驟,匯入 . MODEL指令時並不需要。

圖 6.將符號前置詞和值設定為指向 。SUBCKT 模型。.SUBCKT模型。
若要確認LTspice庫中NMOS符號的引腳順序與匯入的模型是否符合,請按兩下此對話方塊中的Open Symbol l(打開符號)按鈕。 隨即將打開符號編輯器。 選擇View > Pin Table (視圖 > 引腳表),以顯示引腳順序(圖7)。 由此可以確認DRAIN、GATE、SOURCE的引腳順序與PSMN2R2-30YLC. SUBCKT 定義中的順序是否一致。

圖 7.使用符號編輯器中的針腳表驗證符號的針腳順序。
使用. SUBCKT模型:創建新符號
如果 .SUBCKT模型與現有符號不太匹配,也可使用LTspice自動生成新的符號來與該子電路配對。 資源中提供的LPF.cir就是一個簡 單的範例。 參見圖8。

圖 8..用於簡單 RC 濾波器的 SUBCKT 模型。.SUBCKT模型。
右鍵按下 . SUBCKT 名稱,本例中為lowpass。 選擇 Create Symbol (創建符號),並按下Save(保存)。 請務必將新符號保存至與模型檔相同的目錄中。 參見圖9。

圖 9.建立 .SUBCKT 模型。
這將創建一個自動生成的符號。 這個新符號將在LTspice中自動打開。 參見圖10。

圖10. 自動生成的新符號。
從符號屬性中移除硬編碼模型路徑
在LTspice中打開新符號後,符號上點擊右鍵兩下,並選擇 Attributes > Edit Attributes(屬性 > 編輯屬性)。 刪除添加至 ModelFile 屬性的任何路徑資訊,以提高此符號的可移植性。 選擇 OK確定,然後按Save儲存。

圖 11.移除硬式編碼路徑資訊,以改善新符號的可攜性。
編輯新創建的符號
新符號建立完成後,可以對其進行編輯,使其更準確地反映模型功能。 使用Move (移動)工具(按 M 或選擇Edit > Move(編 輯 > 移動))進行一些簡單調整,即可將引腳重新排列到更合理的位置。
將新符號放置到原理圖中
確保符號檔(.asy)和關聯的子電路檔(.cir)與原理圖檔(.asc)位於同一目錄下。 要將新符號放置到原理圖中,請鍵入P(或選擇Edit > Component(編輯 > 元件)),以打開Component (元件)對話框。 從目錄下拉功能表中選擇 Schematic Directory (原理圖目錄),然後選擇新創建的符號(圖12)。 按兩下 Place (放置),再按下原理圖以放置該符號。

圖 12.在原理圖目錄中找到新建立的符號。
請務必在原理圖中包含 . SUBCKT模型,可通過 . LIB指令添加,或直接在原理圖中以文本形式添加。 參見圖13,其中展示了如何將 . SUBCKT塊直接嵌入到原理圖中。

圖 13.在原理圖中使用新建立的符號。
共用含有自定義符號和模型的模擬檔
與他人共用此原理圖時,請確保將所有檔(包括原理圖 (.asc)、符號(.asy),以及通過 . LIB 指令引用的任何文件)壓縮到同一目錄中。
結語
LTspice已自帶許多真實的元件模型,但匯入第三方模型可靈活整合不同元件廠商提供的各種模型。
聯繫我們
安馳科技 LINE 官方帳號👉https://lin.ee/5gcKNi7
安馳科技 Facebook 官方帳號👉https://www.facebook.com/ANStek3528
申請樣品、報價及技術支援👉marketing.anstek@macnica.com