
이 실습의 목적은 입력 구형파(square wave)에 의해 게이팅되어 짧은 버스트 형태의 사이클을 출력하는 펄스 오실레이터의 특성을 살펴보는 것입니다.
정현파(sine wave) 오실레이터는 설정된 주파수의 출력 파형을 무한정 생성합니다. 다시 말해 계속 동작한다는 뜻이죠. 그러나 레이더 장비와 같은 여러 전자 회로에서는 오실레이터가 특정 시간 동안만 켜져야 하고, 이후 다시 필요할 때까지 꺼진 상태를 유지해야 하는 경우가 있습니다. 이러한 회로를 펄스(pulsed) 오실레이터 또는 링잉(ringing) 오실레이터라고 하는데, 이들은 기본적으로는 특정 시점에 켜지고 꺼지는 방식으로 동작하는 정현파 오실레이터입니다.

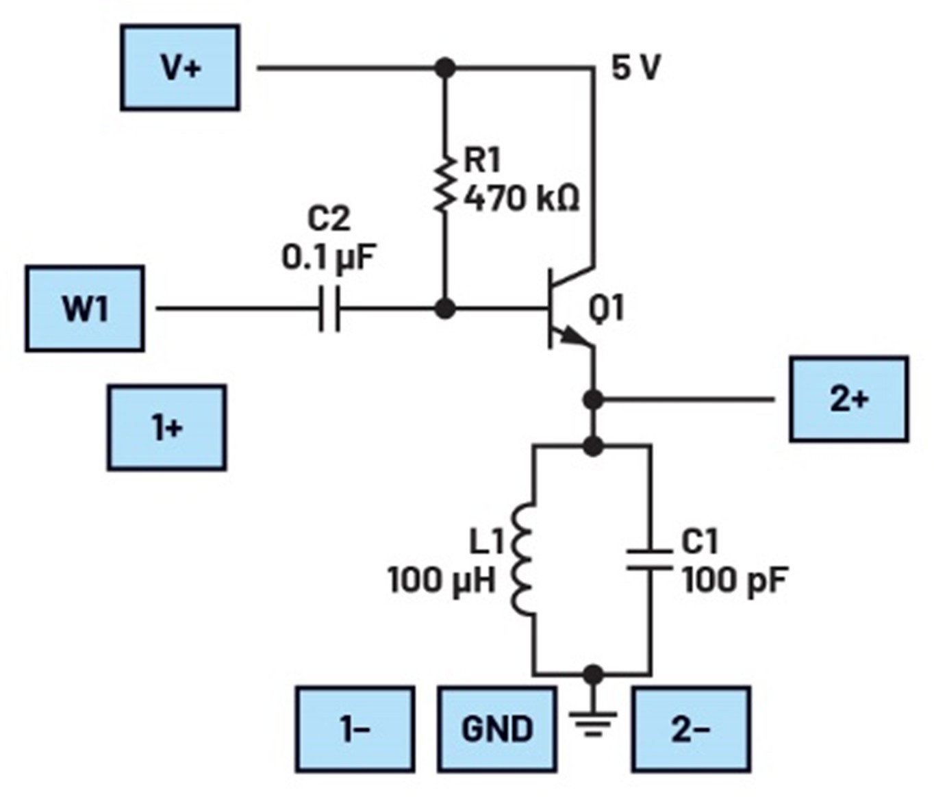
그림 1. 펄스 오실레이터
그림 1은 이미터 회로에 공진 탱크가 포함된 펄스 오실레이터의 회로도를 보여줍니다. VGATE에 양(+)의 입력이 인가되면 Q1이 강하게 도통하며 전류가 L1을 흐르게 됩니다. 따라서 이때는 오실레이션이 일어나지 않습니다. 반대로 VGATE에 음(-) 방향의 입력 펄스가 인가되면 Q1이 차단되고, 공진 탱크는 게이트 입력이 끝나거나 링잉이 소멸하거나 둘 중 어느 것이든 먼저 일어날 때까지 진동을 발생시키게 됩니다.
이 회로가 어떻게 동작하는지 이해하기 위해, LC 탱크 회로의 Q 값이 감쇠를 막을 수 있을 만큼 충분히 높다고 가정해 보겠습니다. 입력 게이트 신호가 음의 방향으로 이동하는 구간(T0~T1, T2~T3)에서 회로의 출력이 발생할 것입니다. 그 외의 시간(T1~T2)에는 트랜지스터가 강하게 도통하여 회로에서 출력이 발생하지 않습니다. 입력 게이트의 폭은 출력 신호의 지속 시간을 제어합니다. 게이트 폭을 넓게 할수록 출력이 더 오랫동안 오실레이션 또는 링잉을 일으키게 됩니다.
LC 탱크의 공진 주파수는 공식 1을 통해 구할 수 있습니다.

펄스 오실레이터는 다양한 애플리케이션을 위한 여러 방식들을 제공합니다. 그림 1에 제시된 회로도는 이미터 부하(emitter-loaded) 방식의 펄스 오실레이터입니다. 공진 탱크 회로는 컬렉터 측에 배치할 수도 있는데, 이 경우에는 컬렉터 부하(collector-loaded) 방식의 펄스 오실레이터라고 합니다.
이미터 부하형과 컬렉터 부하형의 차이는 출력 신호의 방향에 있습니다. NPN 트랜지스터 기반의 이미터 부하형 펄스 오실레이터에서는 첫 번째 사이클이 음의 방향으로 시작되지만, 컬렉터 부하형에서는 첫 사이클이 양의 방향으로 시작됩니다. PNP가 사용될 경우, 두 방식 모두에서 첫 번째 사이클의 방향이 반대로 바뀌게 됩니다.
지금까지 피드백에 대한 언급이 없다는 점을 눈치채셨나요? 연속적인 오실레이션을 유지하기 위해서는 일반적으로 양의 피드백이 필요합니다. 그러나 펄스 오실레이터의 경우, 매우 짧은 시간 동안만 진동을 발생하게 됩니다. 트랜지스터를 차단하는 입력 게이트의 폭이 넓어지면, 피드백이 없기 때문에 게이트 기간의 끝부분 가까이에서 사인파의 진폭이 감소(감쇠)하기 시작합니다. 만약 특정 애플리케이션에서 더 긴 오실레이션이 필요하다면 피드백을 포함하는 오실레이터 회로를 사용해야 합니다. 이 경우, 피드백 네트워크가 원하는 시간만큼 진동 기간을 유지한다는 점만 제외하고, 작동 원리는 기본적으로 같습니다.
|
준비물
|
그림 2에 제시된 펄스 오실레이터 회로를 솔더리스 브레드보드 위에 구성합니다. 회로도에 표시된 사각형은 ADALM2000 모듈의 임의파형 발생기(AWG), 스코프 채널, 전원 공급을 연결해야 하는 위치를 나타냅니다. 이때 전원은 반드시 모든 배선을 꼼꼼히 확인한 뒤에 켜십시오.

그림 2. 펄스 오실레이터 회로
AWG1을 피크-투-피크 1.4V 진폭, 오프셋 0V의 구형파로 설정합니다. 주파수는 50kHz로, 듀티 사이클은 50%로 맞춰 구형파의 High 상태가 전체 주기의 절반이 되도록 합니다. 두 개의 스코프 입력 모두 500mV/div로 설정하고, 타임베이스는 2µs/div로 설정한다. 트리거는 채널 1의 하강 에지(falling edge)로 설정하십시오. 브레드보드 연결은 그림 3을 참고하여 세팅합니다..

그림 3. 펄스 오실레이터 회로의 브레드보드 연결
+5V 전원을 켜고 AWG를 시작합니다. 출력 파형을 관찰했을 때, 그림 4와 같이 AWG1 구형파의 하강 엣지에서 시작하여 상승 에지에서 끝나는 몇 사이클의 사인파 버스트 형태가 나타나야 합니다.

그림 4. 펄스 오실레이터 회로의 스코프 화면
출력 사인파가 접지(0V)를 중심으로 양과 음의 방향으로 스윙하는 것을 확인하십시오. 출력 사인파의 주파수를 측정하고, 출력 사인파 버스트의 첫 번째 사이클과 마지막 사이클의 피크-투-피크 진폭을 각각 측정합니다. 버스트 시작과 끝 사이에서 진폭이 얼마나 감소했는지 확인합니다.
여기에서 아래와 같은 질문들이 생길 수 있습니다.
|
질문
|
정답은 ADI 스튜던트존(StudentZone) 블로그 포스팅에서 확인하실 수 있습니다.
글: 안토니우 미클라우스(Antoniu Miclaus) 시스템 애플리케이션 엔지니어 / 아나로그디바이스(Analog Devices, Inc.)
저자 소개:
안토니우 미클라우스(Antoniu Miclaus): 아나로그디바이스(Analog Devices) 소프트웨어 엔지니어로, 리눅스 및 비OS(non-OS) 드라이버용 임베디드 소프트웨어 개발, ADI 학술 프로그램, 품질 보증(QA) 자동화, 프로세스 관리 등을 담당하고 있다. 그는 2017년 2월 루마니아 클루지-나포카(Cluj-Napoca)에 위치한 ADI에 입사했다. 그는 바베시-보요이 대학교(Babes-Bolyai University)에서 소프트웨어 공학 석사(M.Sc.), 클루지-나포카 기술대학교(Technical University of Cluj-Napoca)에서 전자 및 통신공학 학사(B.Eng.) 학위를 받았다.