高速、雙通道、4 A MOSFET 驅動器、同相 A/B 輸入引腳、9.5V < VIN < 18V


產品詳情
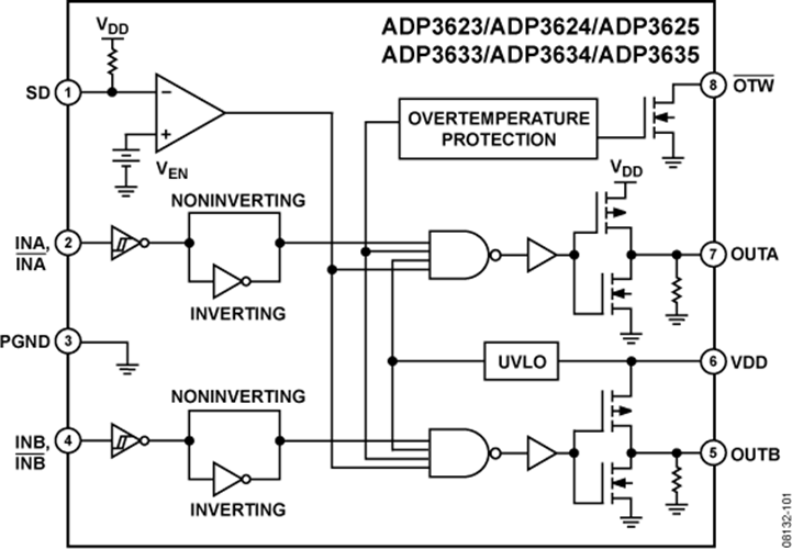
ADP362x/ADP363x是高電流和雙通道高速驅動器系列,能夠驅動兩個獨立的N通道功率MOSFET。
該系列採用業界標準,但增加了高速開關性能並提高了系統可靠性。該系列具有一個內部溫度感測器,並提供兩級過熱保護、過熱警告和極端結溫下的過熱關斷。
SD 功能由一個精確的內部比較器產生,可提供快速系統關斷。
此功能允許冗餘過壓保護,補充主控制器設備內部的保護,或在出現過熱警告時提供安全的系統關斷。寬輸入電壓範圍允許驅動器與類比和數位PWM控制器相容。
數位電源控制器由低壓電源供電,驅動器由較高電壓電源供電。
ADP362x/ADP363x系列增加了UVLO和遲滯功能,與低壓數位控制器配合使用時,允許安全啟動和關斷高壓電源。
該元件系列採用耐熱增強型SOIC_N_EP和MINI_SO_EP封裝,可在小印刷電路板 (PCB) 區域內實現最高頻率和電流切換。
應用
-
交流-直流開關模式電源
-
直流-直流電源
-
同步整流
-
馬達驅動
特點和優勢
-
符合行業標準的引腳排列
-
高電流驅動能力
-
精密閾值關斷比較器
-
滯後的UVLO
-
過溫警告訊號
-
過熱關斷
-
3.3 V相容輸入
-
10 ns 典型上升時間和下降時間 @ 2.2 nF 負載
-
通道之間的傳播延遲匹配
-
快速傳播延遲
-
9.5 V至18 V電源電壓(ADP3633/ADP3634/ADP3635)
-
4.5 V至18 V電源電壓(ADP3623/ADP3624/ADP3625)
有關其他功能,請參見數據手冊請加入「安馳科技LINE好友」索取,並獲得更多最新資訊。
ADI所有產品請洽【 安馳科技 】
安馳科技|ADI亞德諾半導體網站:https://anstekadi.com
安馳科技 LINE 官方帳號:https://lin.ee/5gcKNi7
安馳科技 Facebook 官方帳號:https://www.facebook.com/ANStek3528
申請樣品與技術支援:https://www.surveycake.com/s/dQ3Y2
與我聯絡:marketing@anstek.com.tw